CW117为三端可调正输出集成稳压器,输出电压可调范围为1.2—37V,输出电流可达1.5A,其1脚为调整端,2脚为输出端,3脚为输入端。 下图为CW117典型应用电路,R1与RP组成调压电阻网络,调节电位器RP即可改变输出电压。RP动臂向上移动时输出电压增大,向下移动时输出电压减小。

当将CW117的调整端直接接地时,即可获得1.2V的固定低压稳压输出。如下图所示为固定低压应用电路。

CW117还可以用于软启动电源电路,如下图所示。刚接通输入电源时,C2上无电压,VT导通将RP短路,稳压电源输出电压Uo=1.2V。随着C2的充电,VT逐步退出导通状态,Uo逐步上升,直至C2充电结束,VT截止,Uo达最大值。启动时间的长短由R1、R2和C2决定。VD为C2提供放电通路。

CW137为三端可调负输出集成稳压器,输出电压可调范围为-(1.2—37V),输出电流可达1.5A。其1脚为调整端,2脚为输入端,3脚为输出端。 下图所示为CW137典型应用电路。调节电位器RP可改变输出电压的大小,RP动臂向上移动时输出负电压的绝对值增大,向下移时输出负电压的绝对值减小。

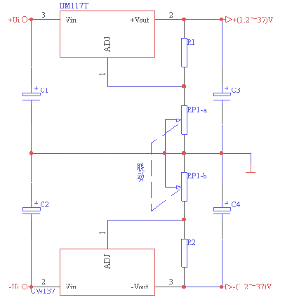
下图为采用CW117和CW137组成的正、负对称输出可调的稳压电源电路,输出电压±(1.2—37V),最大输出电流1.5A。调节双连同轴电位器RP1,即可使正、负输出电压的绝对值同步变化。

|